什么是Hotstuff共识算法
HotStuff也是一种基于拜占庭容错(BFT) 的区块链共识算法,由VMware Research团队于2019年提出,后成为Libra 区块链的核心共识协议。其核心创新在于通过线性视图切换(Linear View Change) 和门限签名(Threshold Signatures) 实现高效流水线化处理,大幅降低传统BFT算法的通信复杂度。
这里主要有两个关键的优化点:
- 引入了门限签名减少通信复杂度。门限签名:允许一组参与者合作生成一个有效的数字签名,但只要达到预定的门限数量(阈值)即可完成签名,而无需所有参与者都参与。
- 相对于PBFT在消息通信方面需要的O(n^2)、O(n^3)的复杂度,HotStuff只需要O(n)的复杂度。
- 流程更加简单,使其共识流程能够流水线化。
HotStuff 原论文:https://arxiv.org/pdf/1803.05069
HotStuff 论文中译版:https://josephucas.github.io/2022/09/26/HotStuff%EF%BC%9ABFT-Consensus-in-the-Lens-of-Blockchain/
Hotstuff共识算法流程
QC(Quorum Certificate)
理解Hotstuff共识算法,理解QC至关重要:
QC(Quorum Certificate 法定人数证明) 是一组签名的集合,证明某个提案(Proposal)或区块已经获得了足够数量的验证者(节点)投票认可,达到了法定多数(通常是超过2/3的验证者)同意。
HotStuff 中的共识流程由多个阶段组成(Prepare、Pre-commit、Commit、Decide),每个阶段节点都会对某个区块进行投票。当收到超过 2/3 验证者的投票后,节点会将这些投票签名聚合成一个QC。这个 QC 绑定了被投票区块的哈希,且经过聚合签名(例如 BLS 聚合签名)或多签,任何节点都可以验证这个 QC 的有效性。QC的基础就是门限签名。
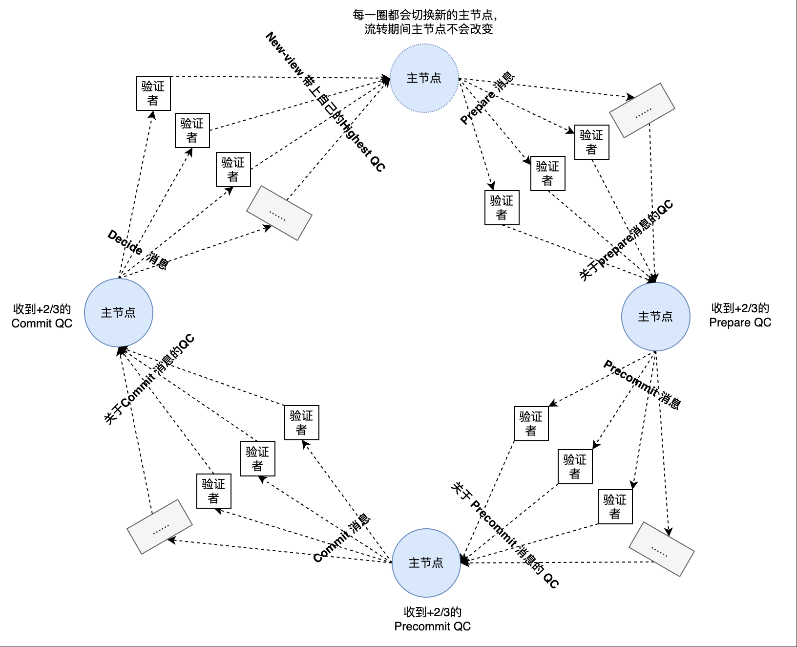
共识流程
如上图所示,Hotstuff 是一个三阶段投票共识算法,主要的共识步骤如下:
Proposal
领导者根据当前共识状态,构造一个新区块(Proposal),这个区块会引用一个之前阶段的 QC,确保链的连续性和安全性,并将该提案广播给所有验证者(节点)。在开始新一轮的共识时,新的leader会收到所有验证者发来的自己的Highest QC(这里可以先理解为自己看到的最长链)。新的领导者会根据这个Highest QC选择在哪条最长链上继续提出新的区块。
Prepare 阶段
各个节点收到提案后,验证区块合法性和前置条件(如引用的 QC 是否有效)。验证通过后,节点发出 Prepare 投票(一个对该区块的签名),并发送给领导者。领导者收集到超过 2f+1 的 Prepare 投票后,聚合成一个 Prepare QC。
Pre-commit 阶段
领导者将带有 Prepare QC 的区块提案再次广播。节点收到后,验证 Prepare QC 并确认上阶段完成。之后,节点发出 Pre-commit 投票 给领导者。领导者收集足够的 Pre-commit 投票后,生成 Pre-commit QC。
Commit 阶段
领导者将带有 Pre-commit QC 的区块广播。节点验证 Pre-commit QC,确认区块进入 Commit 阶段。节点发出 Commit 投票 给领导者。领导者收集超过 2f+1 Commit 投票后,生成 Commit QC。
Decide 阶段
当节点收到带有 Commit QC 的区块后,区块被最终确定。节点将区块提交执行(应用状态机),并更新本地链状态。该区块成为共识链上不可回退的区块。如上图该阶段也是开始新一轮共识的一环。
总结图示(来源见水印)
超时流程处理
HotStuff 将共识过程划分为多个视图(View),每个视图对应一个领导者。每个节点维护一个超时计时器,针对当前视图。计时器从进入新视图开始计时。如果在预定时间内未收到领导者的有效提案或未完成共识阶段,超时触发。超时触发后,节点会向其他节点广播一个Timeout 消息,表明当前视图的领导者未能及时推进共识。
Timeout 消息中通常包含:当前视图号、最新的 QC、节点签名等信息。当某个节点收到超过 2f+1 个来自不同节点的 Timeout 消息时,便可将这些超时签名聚合成一个 TC(Timeout Certificate)。
TC 是一种“法定人数超时证明”,表明大量节点认为当前视图失效。收到 TC 后,新领导者据此决定切换视图。新领导者基于收集到的最高 QC(或 TC 中包含的状态)构造新的提案,确保安全性不被破坏。新视图启动后,所有节点重置超时计时器,开始对新领导者的提案进行投票。
Hotstuff共识算法关键点
三阶段投票避免Lock以及线性视图切换
看过上一篇Tendermint共识算法的了解到其为了避免view-change可能会出现的区块“分叉”、二义性问题,会使用Lock的方式来保证view-change过程的安全性。而Hotstuff使用QC来避免使用Lock,同时因为QC已经表明某一阶段“共识”在里面,所以避免了所有验证者节点都进行广播的场景,而只是与leader进行消息的沟通,这样使消息的传输复杂度从O(n^2)变成了O(n),也就是这里说的线性试图切换。
两阶段投票+QC为什么不行
看过Tendermint共识算法可能第一反应是,为什么加了QC之后,Hotstuff共识算法不能是两阶段投票+QC,而是变成三阶段投票呢?
如果是两阶段投票,那么Precommit阶段之后区块就已经被锁定而可以被提交了,那么如果在Precommit阶段有一部分节点收到了主节点发来的 prepare QC,另一些节点没有收到,那么view-change之后,如果新的leader在新view上发送一个新的区块,而忽略上一个区块,那么那部分已经收到了主节点发来的 prepare QC,就会出现了二义性,不知道该认同哪一个了。
如果你仔细思考的话,其实三阶段投票也会有这个问题?这里Hotstuff使用Highest QC的方式来解决,见下文。
什么是Highest QC
其实就是该节点能够“看”到的最长链,如果在Commit阶段,已经收到了Precommit QC,那么该节点的Highest QC就会更新到该区块。新的leader在开始新的共识的时候,会收集验证者节点提供的Highest QC,而新的leader在收集超过2f+1个验证者报告的 Highest QC,从收集的 QC 中选出“最高”的 QC(最大视图号或高度),并以选中的 QC 对应区块为父区块,构建新提案。
这样的做法类似于一种Lock,但与Tendermint不同的是这里不用传递复杂的Lock消息,验证者节点只需要传递自己的Highest QC即可。而新的leader任务也变得简单,只需要在这些收集到的Highest QC,选择一个 “最高”的就可以。
Pipline 模式
因为这里各个阶段投票都是类似,那么在进行每个阶段的时候,就可以“捎带”下一个view的投票信息,因为有三个投票阶段,那么就可以有三个view共识在“流水”进行。
图片来源:https://blog.csdn.net/ganzr/article/details/110879463
简单代码实现
来自AI,供学习使用
import time
import threading
from collections import defaultdict
# 参数设置
N = 4 # 节点数 (N=3f+1)
F = 1 # 最大容忍拜占庭节点数
QUORUM = 2 * F + 1 # 法定人数
# 共识阶段
PHASES = ['Prepare', 'PreCommit', 'Commit']
class Block:
def __init__(self, parent_qc, height, proposer, data):
self.parent_qc = parent_qc # 父QC,None表示创世块
self.height = height
self.proposer = proposer
self.data = data
self.qc = None # 该区块对应的QC
def __repr__(self):
return f"Block(h={self.height}, proposer={self.proposer})"
class QC:
def __init__(self, block, phase, signatures):
self.block = block
self.phase = phase
self.signatures = signatures # 节点ID列表表示签名
def __repr__(self):
return f"QC(phase={self.phase}, block_height={self.block.height}, sigs={len(self.signatures)})"
class Message:
def __init__(self, sender, block, phase, qc):
self.sender = sender
self.block = block
self.phase = phase
self.qc = qc # 之前阶段的QC作为安全引用
class Node:
def __init__(self, node_id, network):
self.node_id = node_id
self.network = network
self.locked_qc = None # 锁定的QC,保证安全
self.highest_qc = None # 见过的最高QC,用于视图切换
self.current_view = 0
self.timeout = 5 # 超时时间秒
self.timer = None
self.leader_id = None
self.phase_votes = defaultdict(lambda: defaultdict(set)) # block => phase => set(node_id)
self.committed_blocks = []
self.running = True
def start(self):
threading.Thread(target=self.run, daemon=True).start()
def run(self):
while self.running:
if self.is_leader():
self.propose_block()
self.reset_timer()
time.sleep(1)
def reset_timer(self):
if self.timer:
self.timer.cancel()
self.timer = threading.Timer(self.timeout, self.on_timeout)
self.timer.start()
def on_timeout(self):
print(f"[Node {self.node_id}] Timeout in view {self.current_view}, trigger view change")
self.current_view += 1
self.leader_id = self.network.get_leader(self.current_view)
# 视图切换时上报最高QC
self.network.broadcast_view_change(self.node_id, self.highest_qc, self.current_view)
def is_leader(self):
return self.node_id == self.network.get_leader(self.current_view)
def propose_block(self):
# 领导者构造新区块
parent_qc = self.highest_qc or self.network.genesis_qc
height = parent_qc.block.height + 1
block = Block(parent_qc, height, self.node_id, f"txs at height {height}")
print(f"[Leader {self.node_id}] Proposing {block} in view {self.current_view}")
# 领导者广播 Prepare 消息
msg = Message(self.node_id, block, 'Prepare', parent_qc)
self.network.broadcast_message(msg)
# 等待投票形成 Prepare QC(简化:直接同步收集)
prepare_qc = self.collect_votes(block, 'Prepare')
if not prepare_qc:
print(f"[Leader {self.node_id}] Failed to form Prepare QC")
return
# PreCommit 阶段
msg = Message(self.node_id, block, 'PreCommit', prepare_qc)
self.network.broadcast_message(msg)
precommit_qc = self.collect_votes(block, 'PreCommit')
if not precommit_qc:
print(f"[Leader {self.node_id}] Failed to form PreCommit QC")
return
# Commit 阶段
msg = Message(self.node_id, block, 'Commit', precommit_qc)
self.network.broadcast_message(msg)
commit_qc = self.collect_votes(block, 'Commit')
if not commit_qc:
print(f"[Leader {self.node_id}] Failed to form Commit QC")
return
# 决定阶段
self.commit_block(block, commit_qc)
def collect_votes(self, block, phase):
# 简化:等待节点回复投票消息并收集
timeout = 3
votes = set()
start = time.time()
while time.time() - start < timeout:
votes = self.phase_votes[block][phase]
if len(votes) >= QUORUM:
qc = QC(block, phase, list(votes))
# 更新最高QC
if (self.highest_qc is None) or (qc.block.height > self.highest_qc.block.height):
self.highest_qc = qc
return qc
time.sleep(0.1)
return None
def receive_message(self, msg):
# 验证消息合法性(简化,不做密码学验证)
# 检查是否延续最高QC安全链
parent_height = msg.qc.block.height if msg.qc else 0
if msg.block.height != parent_height + 1:
print(f"[Node {self.node_id}] Reject {msg.phase} msg with bad height")
return
# 模拟投票
self.vote(msg.block, msg.phase)
def vote(self, block, phase):
# 模拟投票延迟
time.sleep(0.1)
# 投票只能对比锁定QC高度,不能回退
if self.locked_qc and block.parent_qc.block.height < self.locked_qc.block.height:
print(f"[Node {self.node_id}] Vote rejected due to locked QC")
return
# 记录投票
self.phase_votes[block][phase].add(self.node_id)
# 锁定 QC,确保安全
if phase == 'PreCommit':
self.locked_qc = QC(block, phase, [self.node_id])
def commit_block(self, block, qc):
print(f"[Node {self.node_id}] Commit {block} with {qc}")
self.committed_blocks.append(block)
self.locked_qc = qc
self.highest_qc = qc
class Network:
def __init__(self):
self.nodes = {}
self.genesis_block = Block(None, 0, -1, "Genesis")
self.genesis_qc = QC(self.genesis_block, 'Commit', [])
self.lock = threading.Lock()
self.view_change_votes = defaultdict(list) # view => list of (node_id, highest_qc)
def add_node(self, node):
self.nodes[node.node_id] = node
def get_leader(self, view):
# 简单轮换leader
return view % N
def broadcast_message(self, msg):
# 模拟网络广播
for node in self.nodes.values():
if node.node_id != msg.sender:
threading.Thread(target=node.receive_message, args=(msg,), daemon=True).start()
def broadcast_view_change(self, node_id, highest_qc, view):
with self.lock:
self.view_change_votes[view].append((node_id, highest_qc))
print(f"[Network] Node {node_id} reports view change to view {view} with QC height "
f"{highest_qc.block.height if highest_qc else 'None'}")
# 简单实现:当收到超过2f+1节点视图切换报告,切换新leader
with self.lock:
votes = self.view_change_votes[view]
if len(votes) >= QUORUM:
leader = self.get_leader(view)
print(f"[Network] View {view} activated. New leader is Node {leader}")
# 广播新视图信息(可以扩展)
def main():
network = Network()
nodes = [Node(i, network) for i in range(N)]
for n in nodes:
network.add_node(n)
# 设置初始leader
for n in nodes:
n.leader_id = network.get_leader(n.current_view)
# 启动所有节点
for n in nodes:
n.start()
# 运行一段时间演示
try:
time.sleep(30)
except KeyboardInterrupt:
pass
# 停止节点
for n in nodes:
n.running = False
print("Committed blocks at nodes:")
for n in nodes:
print(f"Node {n.node_id}: {[b.height for b in n.committed_blocks]}")
if __name__ == "__main__":
main()






文章评论